Technical Information
- GameBoy Security Diagram
-
A new file never seen on Damaged Cybernetics while it was
still online. While setting up the time capsule, I found
this interesting diagram in the Gameboy directory! Enjoy!
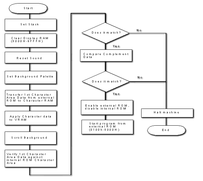
- GameBoy Game Pak Authentication
-
Document covers the procedure on how GameBoy Game Paks are
authenticated by the GameBoy.
- Calculating GameBoy Checksums
-
Document covers on how to calculate GameBoy checksums. It
provides C Source code and a detail explaination.
Damaged Cybernetics is not connected or affiliated with any mentioned
company in any way. The opinions of Damaged Cybernetics do not reflect the
views of the various companies mentioned here. Companies and all products
pertaining to that company are trademarks of that company. Please contact
that company for trademark and copyright information.
© 1996 Damaged Cybernetics All Rights Reserved
|